一、寵物食品儲存條件的要求
1、經加工的產品應儲存在一定條件下以保證產品的安全。
2、所有產品不得直接放在地板上保存。
3、為確保產品的質量和安全,非冷藏的產品如有特殊的儲存條件,應按照其特定的條件進行儲存。
4、對于需冷藏或冷凍的產品,其儲存溫度應為0℃~5℃或-18℃以下。
5、所有產品應通過妥善保存,以防止產品變質或污染。
6、裝運的產品必須能夠在防止交叉污染和減少變質的條件下儲存,包括以下條件:
(a)裝運前,存放產品的容器必須設計合理、使用適當的材料制作、實施必要的清洗并保持良好的維護狀態防止產品污染。
(b)待裝運的產品的存放方式必須能夠防止垃圾等污染源的污染。
7、待裝運的產品標簽中在適用的情況下必須包含寵物如何安全使用該產品的信息或說明。
8、當企業自身負責裝運產品或安排第三方裝運時,運輸容器以及用于裝運產品的車輛必須在使用前經過檢査,防止容器或車輛污染產品。
9、未經包裝或散裝的產品的存儲和運輸方式必須避免與其他動物食品發生交叉污染。
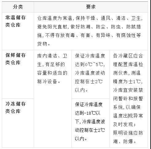
二、寵物食品儲存倉庫的要求

三、寵物食品儲存過程中的監控
1、常溫儲存類
安裝溫濕度計,每天查看記錄庫房溫度與濕度,查看紙箱是否吸潮變形;每周一次檢查防蠅蟲設施是否完好,保持正常工作狀態。
2、保鮮儲存類
每天檢查記錄保鮮庫溫度,每周一次對冷庫測溫儀進行校準;冷藏零食所用包材應耐低溫,具有良好密閉性和低水蒸氣滲透性。
3、冷凍儲存類倉庫要求
每天檢査記錄冷庫溫度,每周一次對冷庫測溫儀進行校準;根據安裝制冷設施定期進行保養和融霜;冷凍零食所用包材應耐低溫,具有良好密閉性和低水蒸氣滲透性。
四、寵物食品的運輸要求

標識管理是對產品以適當方式進行標識,以防止產品混淆;同時,對產品實行可追溯性管理,以便尋找問題根源。
一、寵物食品的進貨標識控制
1、物料入庫后,庫管員應給物料配置“產品卡片”,內容包括:名稱、批號、型號/規格、供應商、進廠日期、數量。
2、檢驗員按照《原輔料、包材驗收標準》對生產原輔材料、產品、包裝材料進行檢驗,并對物品的檢驗狀態進行標識。
3、入庫的物料,倉庫應記入臺賬,并按要求分門別類地擺放在指定位置。
4、車間管理上應保持賬、物、卡一致。
5、發放時,應核對物資與領用要求的一致性,發放遵循先進先出的原則。
二、寵物食品生產過程中流轉物品的標識
車間根據需要在流轉物品的盛裝容器上標識其名稱、型號/規格等內容。
三、寵物食品入庫半成品、成品的標識
1、入庫半成品用“半成品標識卡”進行標識,標識卡的內容包括:產品名稱、規格型號、班組/作業員、數量/重量、生產日期、生產批號等。
2、在盛裝成品的紙箱、包裝袋(盒)上,有產品名稱、規格型號、生產批號、生產日期等標識。
四、寵物食品的標識管理
1、企業應明確負責人監督做好各類標識,以防止不同類型、狀態的物品混淆。
2、各部門負責對所屬區域內各類標識的維護,如發現標識有損壞、遺失等情況,需報原標識部門處理。
五、寵物食品的可追溯性管理
1、倉庫要做好物資、產品入出庫記錄,車間應保存好“領料單”“半成品物料卡”“成品庫存單”。
2、通過“出廠成品→成品生產批號→成品檢驗單→生產流程→進出庫記錄→原輔料檢驗記錄→原輔料、包裝材料”追溯鏈條實現可追溯。




